近红外小分子染料在医学诊断、生物成像、材料科学和工业领域都具有广泛的应用潜力。目前,这些染料主要是围绕着传统的花菁、氟硼吡咯、罗丹明等母体进行开发,为了将母体的波长延长至近红外区域,现行的普遍策略需要通过拓展共轭、融合杂原子等手段将分子结构做大,不仅导致染料水溶性、生物相容性以及光稳定性的下降,同时也使得制备变得困难,限制其应用前景。 为解决上述问题,磁力猫 张凡教授团队联合华东师范大学孙海涛研究员团队探索了一种原子节约型的波长拓展策略,通过在推-拉电子结构中插入一个4π电子的五元环,获得了一系列小分子量(299-504 Da),长波长(700-1600 nm)的氨基芴(AF)染料。AF骨架具有基态反芳香性和激发态芳香性,导致了固有的窄HOMO-LUMO间隙,超快的激发态衰减和超高的光稳定性。随后,研究团队利用AF染料的小巧结构,通过引入一个羧基,油水分配系数(cLogD)大幅下降,从而获得了较好的水溶性,减少了生物体内的非特异性相互作用,并通过体内荧光成像结果显示分子结构和分子量变化对染料药代动力学的重要影响。进一步地,研究团队利用小鼠肾损伤模型研究了染料在临床前诊断中的潜在应用价值,结果表明,经过羧基修饰的小分子水溶性结构相比大分子对照结构快6倍的速度检出肾脏损伤,这一结果证明了AF染料在临床诊断中的巨大价值。研究团队表示,AF染料具有良好的细胞渗透性,易于功能化获得药代动力学可调性,刺激响应特性,使其成为生物成像和传感的优良工具。这一研究促进了反芳香性染料的生物应用,并强调了反芳香性作为一种有效的设计规则,可以克服传统芳香性体系的局限性。
这一研究成果于2024年3月22日以标题“Ultra-photostable small-molecule dyes facilitate near-infrared biophotonics”(《超光稳定小分子染料推动近红外生物光子学》)在线发表于Nature Communications(《自然-通讯》)(DOI: 10.1038/s41467-024-46853-0),磁力猫 为该论文第一通讯单位,磁力猫 博士生晏魁、华东师范大学专职副研究员胡竹斌为该论文共同第一作者,磁力猫 张凡教授、王尚风青年研究员和华东师范大学孙海涛研究员为该论文共同通讯作者。本研究工作得到了国家重点研发项目、国家自然科学基金委员会、上海市科学技术委员会、科学探索奖等机构与项目的大力支持。

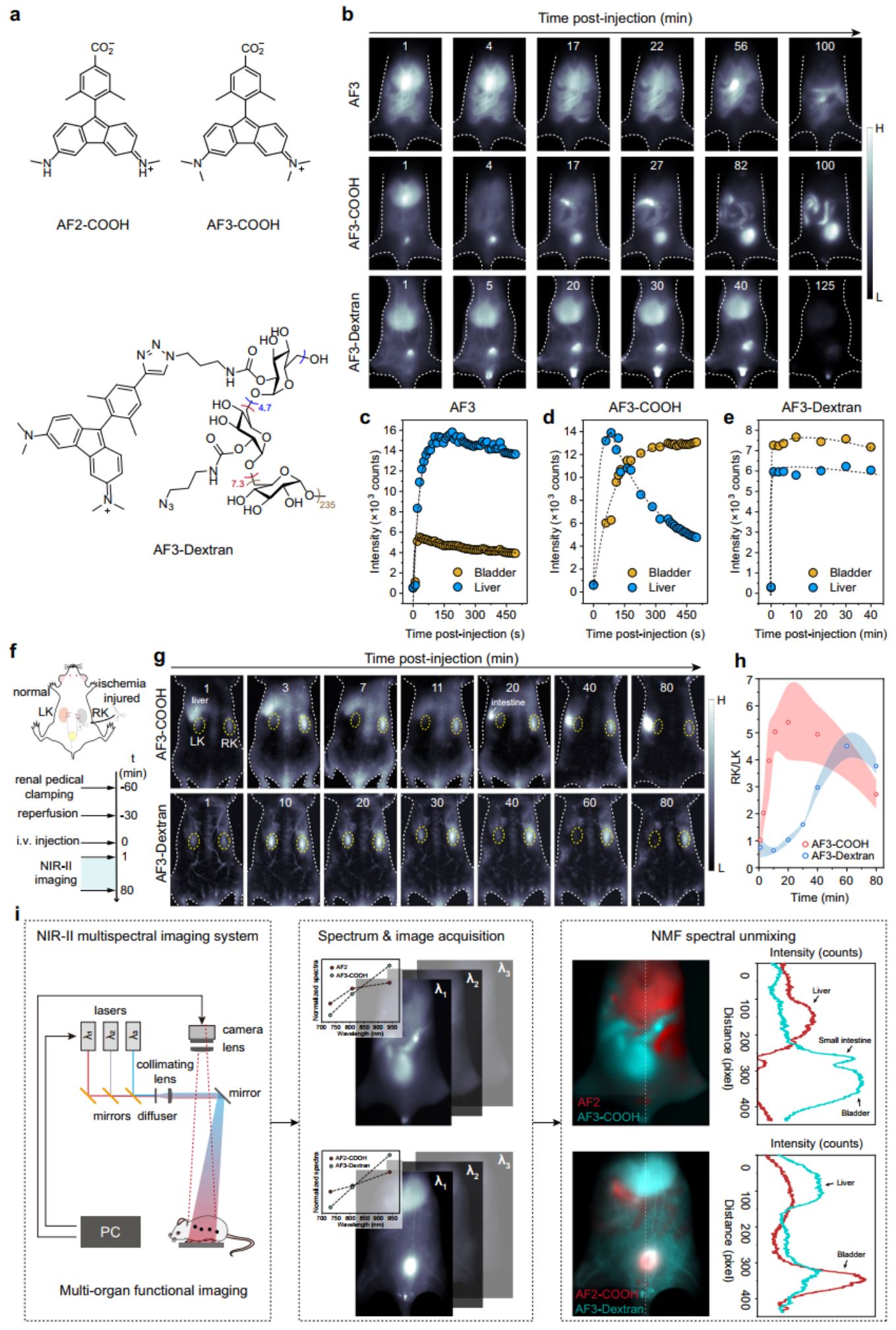
图1. (a) 几种AF染料衍生物的化学结构;(b) AF染料和衍生物的活体NIR-II荧光成像情况;(c-e) 染料在各时间点在肝脏和肾脏中的定量荧光信号分布情况;(f,g) 染料的单侧肾脏缺血再灌注过程示意图和活体内NIR-II成像情况;(h) 图g中两侧肾脏荧光强度比值随时间的变化过程;(i) 活体NIR-II多光谱荧光成像工作流程示意图。
全文链接://www.nature.com/articles/s41467-024-46853-0
